於 2022/02/23 12:00 後報名者將列為備取,若有先前報名者放棄,主辦團隊會優先聯繫備取者。
看見深居的身影後,我們如何開闢繭出的路?

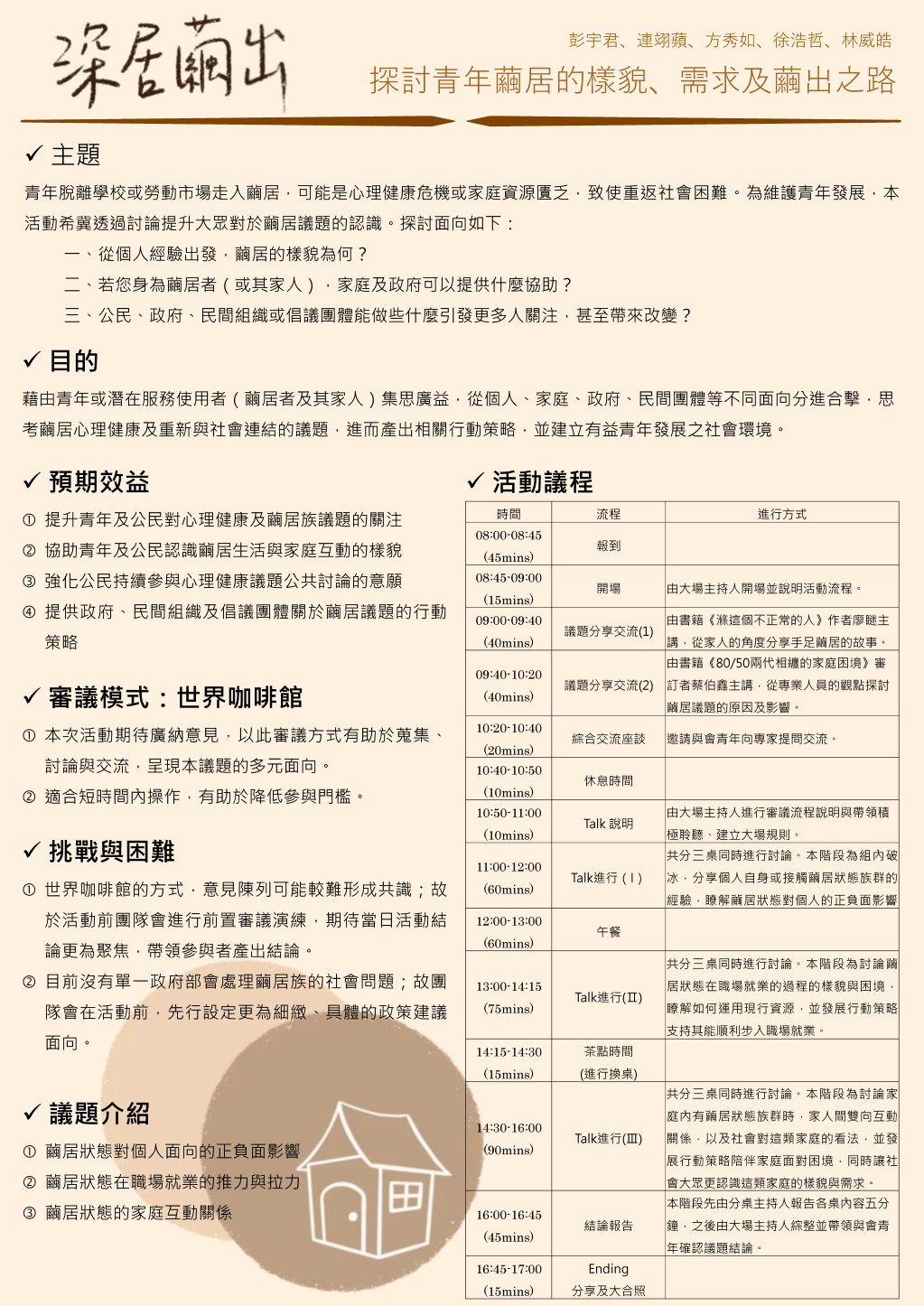
活動資訊
團隊介紹
議題介紹
一、議題現況及問題
繭居族是先進國家中新興的社會議題,是指青年脫離學校或勞動市場的狀態下,並且長達半年與社會脫節、失去連結,致使重返社會(再就學、再就業)產生困難。發展心理學大師傑佛瑞.阿奈特(Jeffrey Arnett)指出,成年初顯期(emerging adulthood)或當代青年三大心理健康議題為青年憂鬱、尼特族(not in employment, education or training, NEET)及繭居族。相較於過去認為青年工作穩定、準備建立家庭的社會觀念,現今青年可能仍在不同生涯當中抉擇與迷惘,需要在不斷嘗試錯誤後建立人生方向。因此,現今青年的人生選擇看似變多,但同時伴隨著更多未知的風險,他們所承受的壓力也更為沉重。
相關研究指出繭居的終生盛行率為 2-5%,繭居時間短則半年、長則十數年。日本政府 2016 年的官方調查顯示,15-39 歲的青年繭居高達 54萬人;2019 年調查指出 40 歲以上的中年繭居更是超過 61 萬人,形成 7、80 歲高齡父母照顧 4、50 歲中年繭居子女的情形,在日本稱作「8050 家庭」。更為棘手的是,部分繭居者患有心理困擾,像是焦慮症、憂鬱症,就業就學、心理健康及家庭照顧三大問題相纏於此。
借鏡日本,其實臺灣也不乏案例。零星的個案及家庭尚能利用社會福利或心理衛生體系的服務,維持家庭關係的平衡;但更多的則是苦等不到適切的資源挹注,還要被社會大眾究責繭居源自個人的惰性或家庭的溺愛,他們的處境形同雪上加霜。
綜上所述,眾多青年走入繭居的原因及後果,不僅是心理健康的危機,同時個人及家庭也遭遇資源匱乏、相關體系不太理解的窘境。走投無路的情況下將對青年的生涯發展、家庭互動造成傷害,更有甚者,影響的是一國的發展。因此,實有必要呼籲公民關注繭居議題,進而促成政府正視,以協助繭居者及其家庭破繭而出。
二、議題與討論主題的相關性與重要性
本活動預期議題分享及討論交錯進行,一共分為兩個階段。繭居者及其家庭其實發生在你我的周遭,縱使研究上或臨床上對於繭居有其定義,但不見得現實中的繭居狀態就是如此。因此,第一階段的討論安排聚焦於觀察與分享自己所認知的繭居,拉近每位公民與議題的距離,以此為基礎再來認識繭居形成的可能原因及潛在影響。
第二階段的討論安排著重「我們(繭居)需要什麼」及「我們(社會大眾、政府、民間組織及倡議團體)能做什麼」。預計透過換位思考的方式來討論,試著理解繭居者及其家庭所需,且有鑒於社會對於繭居議題的陌生或誤解,愈使得他們難以發聲而隱身於社會,因而大眾的意見及改變更顯重要。期望經由這樣的規劃,不僅呼籲政府應當關注並投入資源,也從自身行動開始做起。從個人的經驗走向公共議題的討論,以支持青年這個人生階段順利發展,此乃具有審議討論的價值。
三、對 Talk 討論的期待
期望藉由青年或潛在服務使用者(繭居者及其家庭)集思廣益,思考繭居、心理健康及重新與社會產生連結的議題。儘管繭居議題嚴重的已開發國家紛紛提出可行解決方案,但各國政治經濟及文化脈絡不盡相同,臺灣不見得能夠完全參照,因此亟需匯聚本土的經驗與意見。我們團隊期待這場 Talk 能讓青年及公民:
(一)持續關注繭居與心理健康的議題。
(二)思考個人在議題的行動位置:個人、家庭、政府、民間組織及倡議團體等不同面向如何分進合擊。
(三)產出相關的政策建議,以協助繭居者及其家庭重返社會,且建立有益於青年發展(就學、就業、生涯規劃)的社會環境。
附件下載
議題分享人
成果展示
活動側寫
你是否曾經一想到上學、上班就身體不適?你是否曾經長時間足不出戶?當這樣不外出、不社交、不就學、不就業的臨時感受,漸演變為長時間的現象,覺得出門或與人接觸,是讓人不舒服或是很有壓力的事情,待在家裡比較安心的人,就有可能是所謂的「繭居者」。
「深居繭出」團隊,是一群秉著對繭居者好奇所組成的讀書會同好們組成,期待透過Talk的辦理,讓大家更了解繭居者的狀況,以及集思廣益推敲如何帶領繭居者走出家門。
作家廖瞇,透過書寫試圖直面家人的「繭居」困境。廖瞇分享自己曾為了要不要讓家人接受心理治療而求助心理學教授宋文里,宋教授在釐清狀況後,建議在這場治療中,重點在於對話與關注。繭居者其實對於「介入」很敏感,旁人的指導與改正很有可能造成反效果,更重要的是建立良好關係,引導對方主動走出困局。蔡柏鑫醫師認為繭居是「一個人跟社會互動的困境」,繭居者的「自我」與社會期待產生疏離,在自我實現時遭遇挫折,進而變成一個迴避外部危險的人。丘彥南醫師指出由於「繭居」關乎社會與個人互動,比起「安全網」,我們更要建立「安心網」,讓繭居者放下心防,突破困境。
Talk過程中各組就不同角度切入,剖析繭居的正負面效應及就業過程的困難等議題,同時也提到除了關注繭居者本身的心理狀況外,其家人的負擔及壓力,也是需要外界共同注意及協助。
針對繭居的狀態,與會青年建議以「非傳統、多元、彈性」的新模式,開闢更多管道解決繭居者經濟與心理問題,先從最簡單且彈性的在家工作模式,開啟最初步的經濟自立;此外,也建議結合科技,發展溝通APP,多管齊下幫助繭居者跨越障礙,踏出深居的道路。


